长者版
无障碍阅读
首 页
政务公开
新闻中心
政务服务
交流互动
全景大冶
专题专栏
当前位置:
首页
>
新闻发布中心
>
政务专题
>
惠企政策
>
政策依据
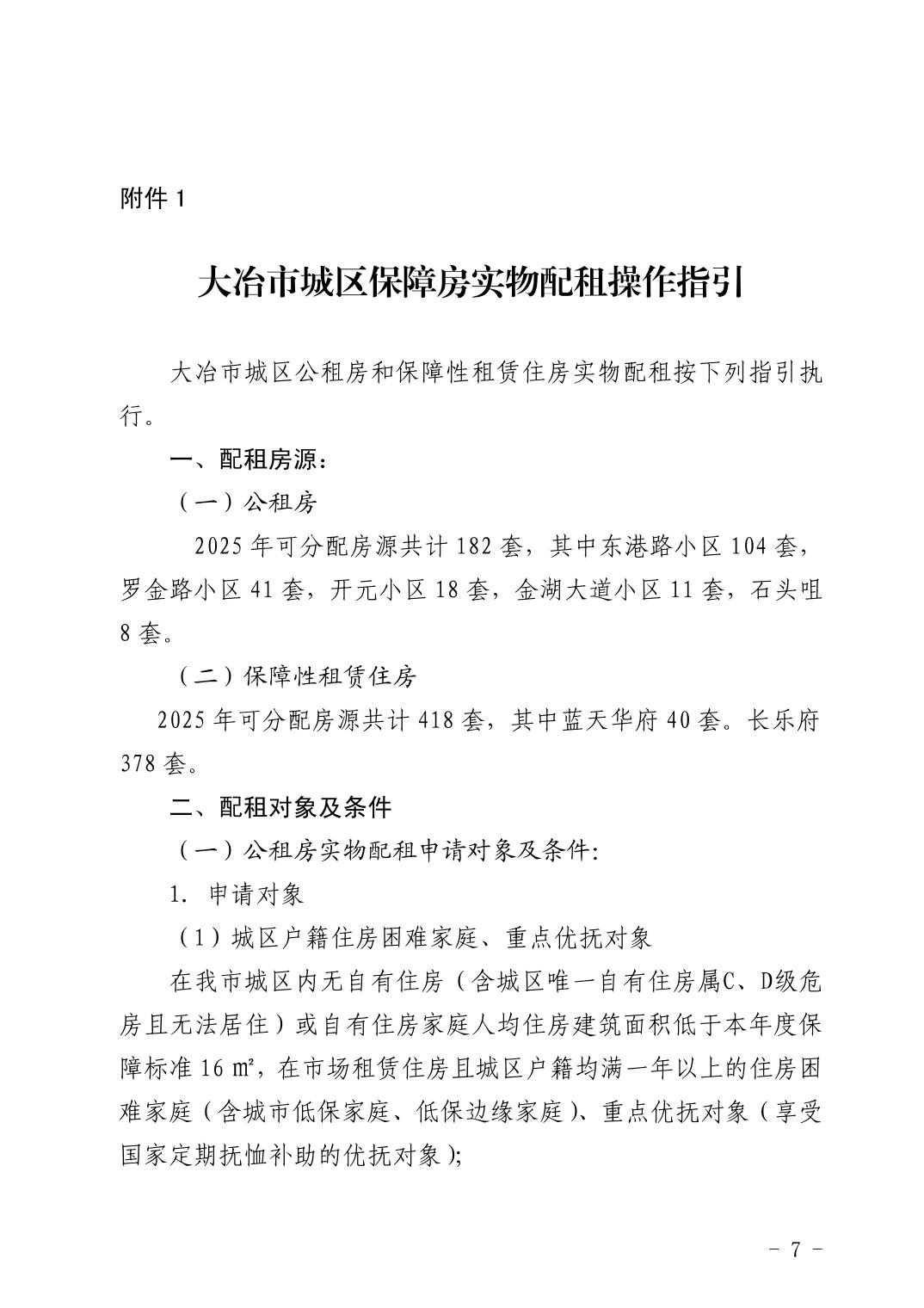
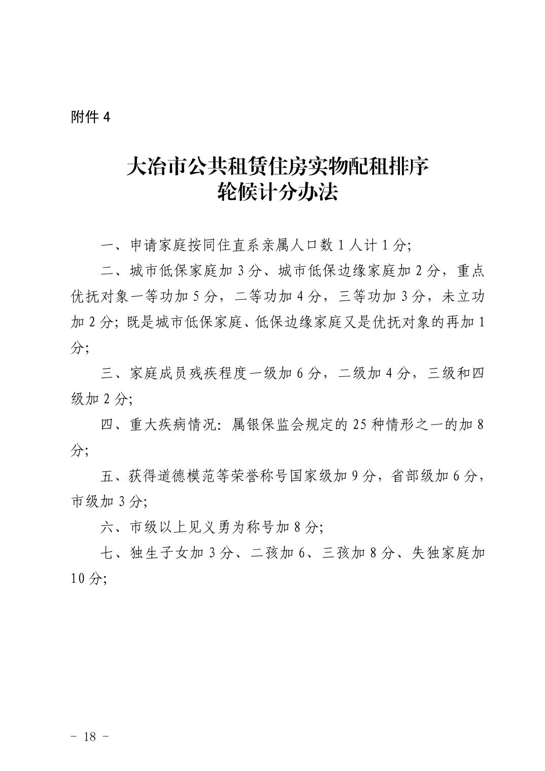
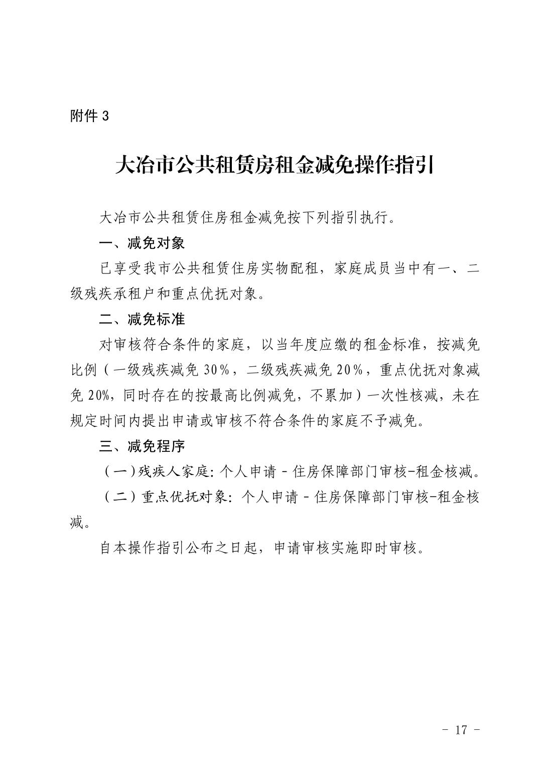
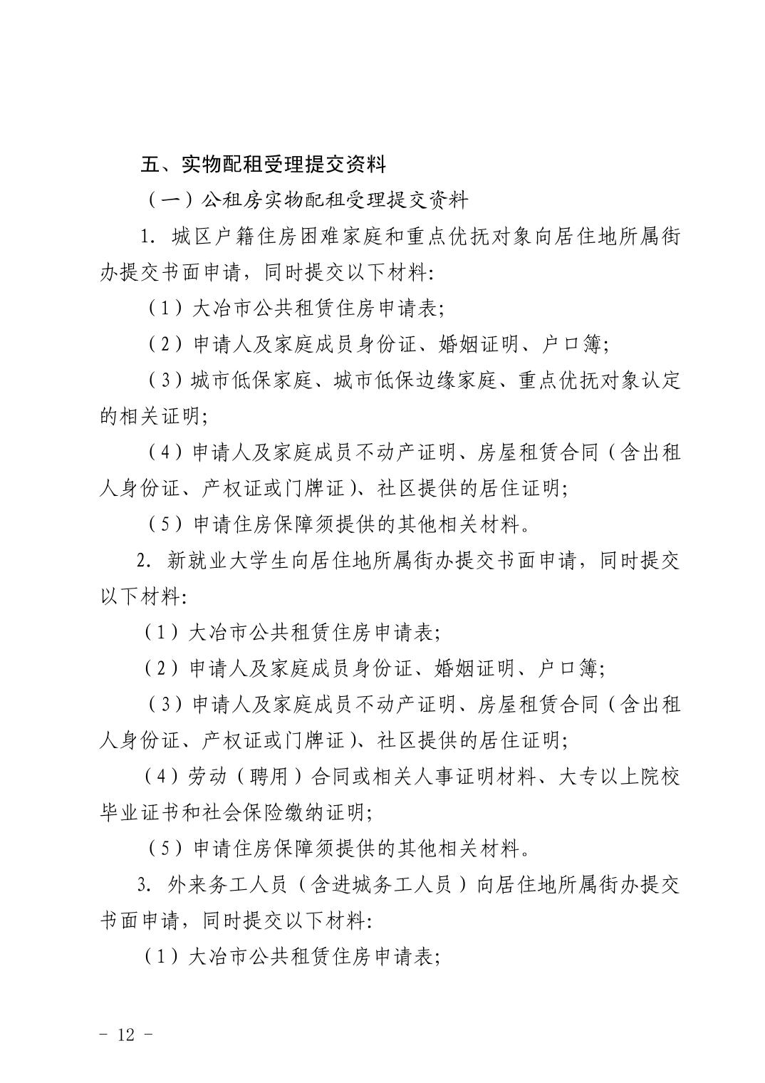
大冶市2025年住房保障工作方案
发表日期:2025-06-10 文章来源:大冶市人民政府办公室