“告别”城区垃圾桶
“拥抱”分类新风尚
根据《2023年湖北省生活垃圾分类工作要点》文件精神
为全面提升生活垃圾分类管理水平
推动生活垃圾分类习惯养成
市城管执法局印发
《关于撤除主次干道垃圾桶、推行垃圾不落地的通告》

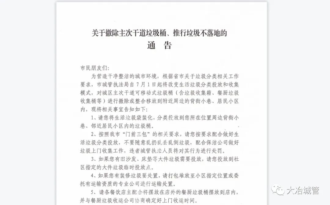
通 告
关于撤除主次干道垃圾桶、推行垃圾不落地的
通 告
市民朋友们:
为营造干净整洁的城市环境,根据省市关于垃圾分类相关工作要求,市城管执法局自7月1日起将改变生活垃圾分类投放和收集模式,对城区主次干道可移动式垃圾桶(含垃圾收集箱、餐厨垃圾收集桶等)进行撤除或整合移放到附近周边的背街小巷、居民小区内,现将相关事宜告知如下:
1、请您将生活垃圾袋装化,分类投放到您所在位置周边背街小巷、邻近居民小区内的垃圾桶。
2、按照我市“门前三包”的相关要求,请您按要求配合做好生活垃圾分类投放,不要随意乱扔乱丢乱倒垃圾,配合保洁公司做好垃圾上门收集工作,违者城管执法人员将对其行为进行处罚。
3、如果您有旧沙发、床垫等大件垃圾需要投放,请您投放到社区指定的大件垃圾临时投放点。
4、如果您有装修垃圾要处置,请打包堆放至小区指定位置或委托有运输资质的专业公司进行运输处置。
5、请各餐饮店主配合将摆放在店外的餐厨垃圾桶摆放到店内,并与餐厨垃圾收运公司协商确定好上门收运时间。
6、因该项工作处于起步阶段,可能会有一些收运不及时情况的发生,如对您的生活带来了不便敬请谅解。同时,欢迎您对我们的工作提出宝贵意见或建议,谢谢您的配合(投诉监督电话:0714-8768500)。
特此通告
大冶市城管执法局
2023年6月21

7月1日起,我市城区各保洁公司层层动员、主动上门,在保洁区域内进行入户宣传、解疑答惑,充分调动群众的积极性,引导群众自主掌握生活垃圾分类投放知识并亲身参与到垃圾分类活动中,了解垃圾分类的意义和价值。
目前,市城管执法局已要求大冶市城区各标段环卫保洁公司以点带面,在新冶大道、大冶大道、金湖大道、东风路、东岳路等主支干道地逐步推进“撤桶并点”工作,通过科学合理设置生活垃圾分类投放点,规范“定时定点”分类投放收集、提高分类收运的效率,力求达到生活环境改善、群众得益的双赢。
那么,撤除垃圾桶后,垃圾该怎么处理呢?
针对“撤桶并点,定时投放”后,城区主次干道、商业街道以及商圈周边店铺生活垃圾的投放、收集等问题,市城管执法局积极推进城区各保洁公司实现定时上门收集垃圾工作,每日对上门收集的路段进行抽查,并建立月度考核机制,形成问题清单,纳入环卫月度考核中予以扣分扣款。市城管执法局还将不定期组织开展店铺满意度测评,掌握服务成效,改善服务质量,真正促进上门收集垃圾工作“落地开花”。
市城管执法局负责人表示
MORE
下一步,将联合各行业主管部门、街道社区加大宣传力度,引导居民逐步养成良好的分类习惯和践行绿色低碳生活方式,从而自觉自愿地参与到垃圾分类中来。




