就业困难人员认定
对象范围:
1.女性年满四十周岁或者男性年满五十周岁的失业人员;
2.连续失业一年以上的人员;
3.失地农民(提供被征地安置补偿协议书或农村土地承包经营权证或村出具的失地证明);
4.享受城镇居民最低生活保障的人员(提供年检合格的低保证);
5.建档立卡贫困人员(提供扶贫手册);
6.毕业一年以上未就业的高校毕业生(提供高校毕业证);
7.残疾人(提供年检合格的残疾人证);
8.各级社会福利机构供养的成年孤儿和社会成年孤儿(提供社会福利院及当地民政部门出具的孤儿证明)。
申请条件:
在法定劳动年龄内、有就业能力和愿望且属于失业状态,并进行了失业登记。
申请材料:
1.申请人身份证和社保卡
2.人员类别证明材料:符合条件人员的有效证明复印件或原件扫描件均可(部门间可协查的无需提供)
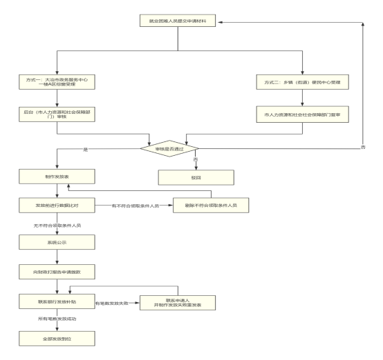
办理流程:

办理时限:1个工作日
办理地点(方式):
网上办理:“鄂汇办”APP、湖北政务服务网
线下办理:大冶市政务服务中心一楼A区综合窗口
咨询电话:0714-8762260
就业困难人员灵活就业社保补贴申领
对象范围:
女性年满40周岁未满55周岁,男性年满50周岁未满60周岁的失业人员(如身份证年龄与档案年龄不符,按档案出生年月计算)。
申请条件:
大冶户籍就业困难人员实现灵活就业,办理灵活就业登记并缴纳灵活就业基本养老保险费,未办理退休,此前未享受过灵活就业人员社会保险补贴。
申请材料:
1.本人身份证
2.社保卡(需银行开通金融储蓄功能)
3.户口本(本人页和地址页)
4.当月以后半年至一年的基本养老保险缴费凭证原件
办理流程:

办理时限:1个工作日
办理地点(方式):
方式一:申请人携带相关材料前往就近的乡镇(街道)便民服务中心办理
方式二:申请人携带相关材料前往大冶市政务服务中心一楼A区综合窗口办理
咨询电话:0714-8762260
高校毕业生灵活就业社保补贴申领
对象范围:
应届高校毕业生(含毕业两年内未就业高校毕业生)。
申请条件:
大冶户籍应届高校毕业生(含毕业两年内未就业)实现灵活就业,办理灵活就业登记并缴纳灵活就业社会保险费。
申请材料:
1.本人身份证
2.社保卡(需开通金融储蓄功能)
3.户口本
4.缴费凭证
5.毕业证和教育部学籍在线验证报告
办理流程:

办理时限:1个工作日
办理地点(方式):
方式一:申请人携带相关材料前往就近的乡镇(街道)便民服务中心办理
方式二:申请人携带相关材料前往大冶市政务服务中心一楼A区综合窗口办理
咨询电话:0714-8762260




